APM 2.8 ফ্লাইট কন্ট্রোলার বোর্ড স্পেসিফিকেশন
ব্যবহার করুন: যানবাহন এবং রিমোট কন্ট্রোল খেলনা
যন্ত্রাংশ/আনুষঙ্গিক আপগ্রেড করুন: অ্যাডাপ্টার
সরঞ্জাম সরবরাহ: কাটিং
প্রযুক্তিগত প্যারামিটার: মান 2
রিমোট কন্ট্রোল পেরিফেরাল/ডিভাইস: রিসিভার
প্রস্তাবিত বয়স: 12+y
RC যন্ত্রাংশ এবং Accs: সংযোগকারী/ওয়্যারিং
উৎপত্তি: মেনল্যান্ড চায়না
মডেল নম্বর: APM2.8 GPS
উপাদান: ধাতু
ফোর-হুইল ড্রাইভ অ্যাট্রিবিউটস: এসেম্বেলেজ
গাড়ির প্রকারের জন্য: বিমান
DIY FPV RC ড্রোন মাল্টিরোটার QAV250 S500
এর জন্য কেস 6M জিপিএস কম্পাস সহ APM2.8 APM 2.8 ফ্লাইট কন্ট্রোলার বোর্ড
1* APM2.8 প্রতিরক্ষামূলক কেস সহ ফ্লাইট কন্ট্রোলার বিল্ড-ইন কম্পাস
5* 10cm এক্সটেনশন লিড ওয়্যার কেবল পুরুষ থেকে পুরুষ
1* 6M GPS সহ কম্পাস L5883 C





আকার: 70*45*13.5
ওজন: 28G
এপিএম একটি ওপেন সোর্স ফ্লাইট নিয়ন্ত্রণ, আপনি কি ব্যক্তিগত ক্ষমতার উপর নির্ভর করে এপিএম ভালভাবে খেলতে পারেন। প্লেয়ারের একচেটিয়া ইন্টিগ্রেটেড সার্কিট, সি-ভাষা, বৈদ্যুতিক, যান্ত্রিক জ্ঞানের প্রাথমিক বোঝার ক্ষমতা থাকতে হবে এবং এছাড়াও একটি নির্দিষ্ট মাত্রার মানসিক ক্ষমতা, আর্থিক এবং বস্তুগত সংস্থান, শক্তি সহায়তা প্রয়োজন। আপনি যদি প্রস্তুত না হন, তাহলে আমরা সুপারিশ করি যে আপনি প্রথমে কিছু পরিচায়ক তথ্য প্রস্তুত করুন।
পরিচয়:
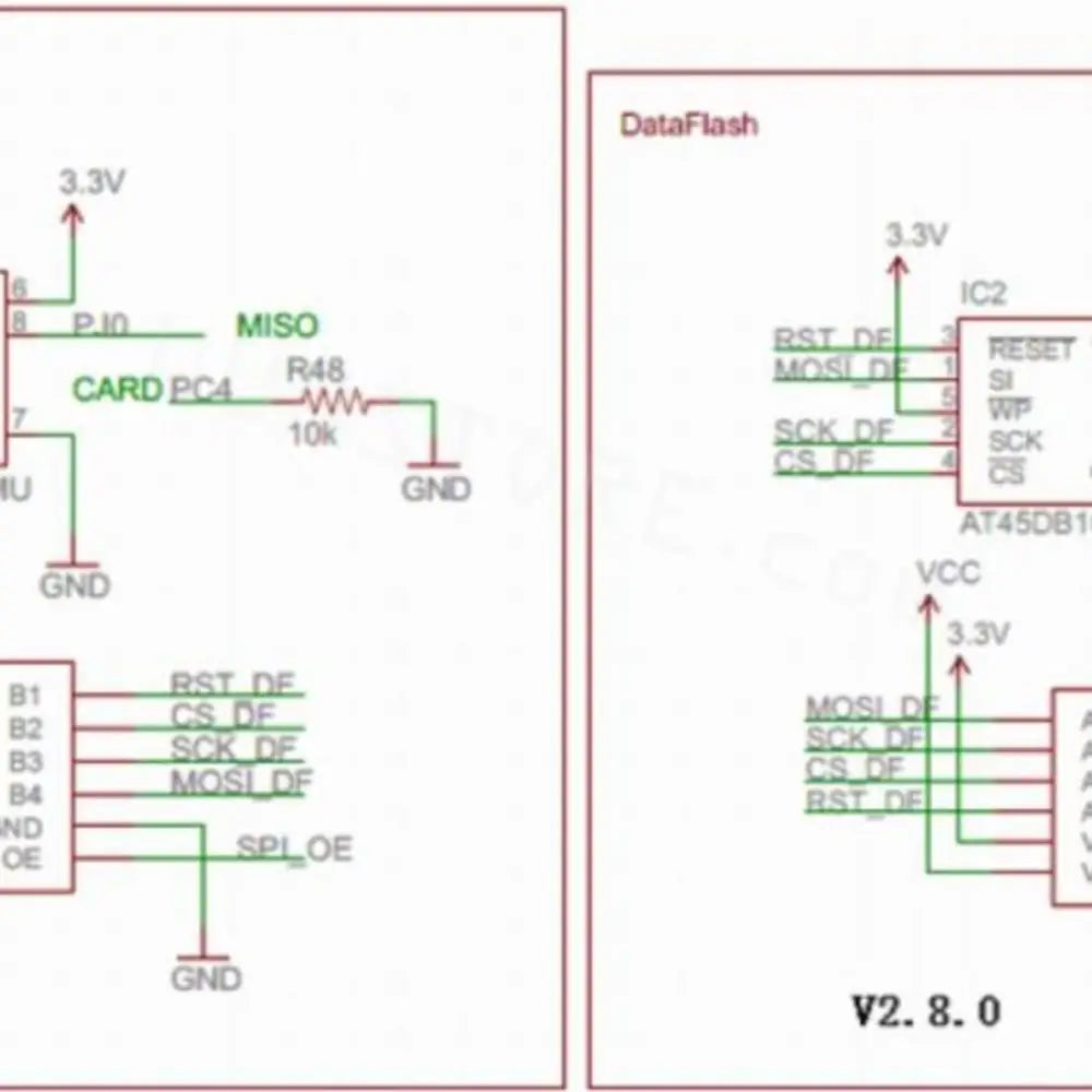
Eliminate V2.52 সংস্করণ পুরানো 1.0mm 6P SM06B GPS ইন্টারফেস , DF13-4P কম্পাস এক্সটার্নাল I2C ইন্টারফেসে পরিবর্তিত হয়েছে, এক্সটার্নাল ইন্টারফেসের সাথে DF13-5P GPS ইন্টারফেস রাখুন কম্পাস, বাহ্যিক কম্পাসের সাথে GPS সংযোগের জন্য আরও সুবিধাজনক।
V2.52 I2C ইন্টারফেসকে বহু-উদ্দেশ্য MUX ইন্টারফেসে প্রতিস্থাপন করা হয়েছে, যা ব্যবহারকারীরা নিজেরাই ব্যাক বোর্ডের প্যাডের মাধ্যমে অবাধে কনফিগারযোগ্য ফাংশন আউটপুট, UART0, UART2,I2C,OSD ঐচ্ছিক, ডিফল্ট OSD ইন্টারফেস, 2.52 সংস্করণ এড়িয়ে যখন আপনি ডেটা ট্রান্সমিশন এবং OSD উভয়ই ব্যবহার করতে চান, আপনাকে ইন্টারফেস প্রোগ্রামকে আলাদা করে Y-লাইন ব্যবহার করতে হবে। উন্নত ওএসডি ইন্টারফেস যখন ডেটা ট্রান্সমিশনের সাথে ব্যবহার করা হয়, বিচ্ছিন্নতা প্রতিরোধের কারণে, ডেটা ট্রান্সমিশনের হস্তক্ষেপ এড়াতে আরও কার্যকর৷ নির্ভরযোগ্যতা বৃদ্ধি, ভোল্টেজ সমস্যার কারণে খারাপ গাইরো স্বাস্থ্যের সম্ভাবনা হ্রাস।


বৈশিষ্ট্য:
- আরডুইনো সামঞ্জস্যপূর্ণ!
- কানেক্টরগুলিকে উল্লম্বভাবে সংযুক্ত করার জন্য শীর্ষ এন্ট্রি পিনের সাথে অর্ডার করা যেতে পারে, অথবা আপনার সংযোগকারীকে স্লাইড করার জন্য সাইড এন্ট্রি পিন হিসাবে অর্ডার করা যেতে পারে অনুভূমিকভাবে শেষ করুন
- 3-অক্ষের গাইরো, অ্যাক্সিলোমিটার এবং ম্যাগনেটোমিটার সহ একটি উচ্চ-পারফরম্যান্স ব্যারোমিটার সহ
- অনবোর্ড 4 মেগাবাইট ডেটা অটোমেটিক ডেটা 3 মেগাবাইট 3ফ্লাগিং
- ঐচ্ছিক অফ-বোর্ড GPS, কম্পাস সহ LEA-6H মডিউল।
- Invensense এর 6 DoF Accelerometer/Gyro MPU-600 ব্যবহার করার জন্য প্রথম ওপেন সোর্স অটোপাইলট সিস্টেমগুলির মধ্যে একটি।
>

1. ডেটা ট্রান্সমিশন পোর্ট
2. এনালগ সেন্সর পোর্ট
3. স্বয়ংক্রিয়তা জিম্বাল আউটপুট
4. ATMEGA2560 SPI অনলাইন প্রোগ্রামিং পোর্ট (অপটিক্যাল ফ্লো সেন্সরের জন্য দরকারী)
5. USB পোর্ট
6. রিমোট কন্ট্রোল ইনপুট
7. ফাংশন নির্বাচন জাম্পার
8. GPS পোর্ট
9. 12C বাহ্যিক কম্পাস পোর্ট
10. ATMEGA32U2 SPI অনলাইন প্রোগ্রামিং পোর্ট
11. মাল্টি-ফাংশন কনফিগারযোগ্য MUX পোর্ট (OSD হল ডিফল্ট আউটপুট)
12। বর্তমান ভোল্টেজ পোর্ট
13. ESC পাওয়ার সাপ্লাই নির্বাচন জাম্পার
14. ESC আউটপুট পোর্ট
লর্ডকমাং ডেমরমেয়া কামগড #oem মিডনাদা।


জিপিএস বৈশিষ্ট্য:
- অন্তর্নির্মিত কম্পাস জিপিএস মডিউল
- দ্রুত স্যাটেলাইট অনুসন্ধানের গতি এবং উচ্চ নির্ভুলতার সাথে
- APM সিরিয়াল পোর্ট এবং I2C পোর্টের সাথে সামঞ্জস্যপূর্ণ>026> বৃত্তাকার প্লাস্টিকের শেল অন্তর্ভুক্ত
- পূর্ব-কনফিগার করা, সঠিক সেটিংস সহ ফ্ল্যাশ করা, এবং পরীক্ষা করা হয়েছে
- সুপার ব্রাইট LED, স্ট্যান্ডার্ড MkPlane সহ মাউন্টিং হোল 45mm X 45mm
- তারের অন্তর্ভুক্ত
- L5883 কম্পাস তারের দৈর্ঘ্য 25CM
- ওজন: 30g
- পরিমাণ: 1 পিস
বিবরণ:
C/A কোড,22t><38030 রিসিভার ফ্রিকোয়েন্সি:L1 [1575.42MHz]
কর্মক্ষমতা সনাক্ত করুন
2D :3m(গড়)32t><32t><3298> (গড়), WAAS
ড্রিফটিং<0 সহ।02m>
সঠিকতা:1us
সমন্বয় সিস্টেম:WGS84
সর্বোচ্চ মনোভাবের উচ্চতা:1800t><3408>0940 সর্বোচ্চ গতি: 515m/s
স্পেসিফিকেশন:
ট্র্যাকিং সংবেদনশীলতা:1625> ture সংবেদনশীলতা :148dBm
ঠান্ডা শুরুর সময়:38s গড়
উষ্ণ শুরুর সময়: 35s গড়
হট শুরুর সময়:160 গড়
ক্যাপচারের সময়: 0.1 সেকেন্ড গড়
তাপমাত্রা: 40 সেন্টি গ্রেড থেকে +80 সেন্টি গ্রেড
বিস্তৃত পাওয়ার সাপ্লাই~5+t+3ভোল 5.5V

>
2.এর জন্য: KK MK MWC APM ফ্লাইট কন্ট্রোল বোর্ড
3.100% একদম নতুন
4. প্রায় 12 সেমি সব দৈর্ঘ্য
Related Collections

আরও ড্রোন এবং আনুষাঙ্গিক অন্বেষণ করুন
-
ক্যামেরা ড্রোন
আমাদের ক্যামেরা ড্রোন সংগ্রহে FIMI, JJRC, SJRC, Holy Stone, Potensic, EXO, ZLL...
-
এফপিভি ড্রোন
আমাদের সম্পূর্ণ FPV ড্রোন সংগ্রহটি ঘুরে দেখুন, যেখানে RTF, BNF, এবং PNP...
-
ড্রোন আনুষাঙ্গিক
ফ্লাইটের কর্মক্ষমতা বৃদ্ধি, ব্যাটারির আয়ু বৃদ্ধি এবং আপনার সরঞ্জাম সুরক্ষিত রাখার জন্য...



